Report Overview
Visitedpublic
2023-12-10 14:48:03
Tags
Submit Tags
URL
art1fun.blogspot.com/
Finishing URL
art1fun.blogspot.com/
IP / ASN

172.217.21.161
Title
فنون ومتعة ............ Art and fun
Detections
urlquery
0
Network Intrusion Detection
0
Threat Detection Systems
0
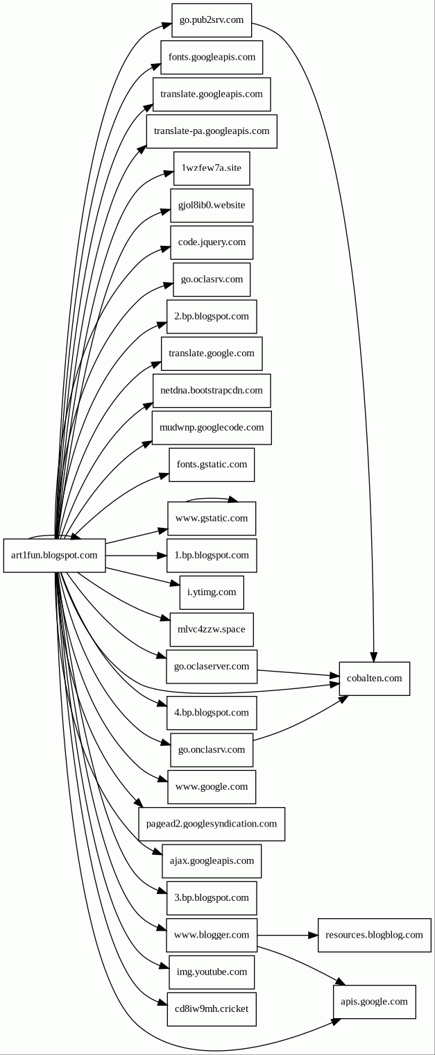
Host Summary
| Host | Rank | Registered | First Seen | Last Seen | Sent | Received | IP | Fingerprints |
|---|---|---|---|---|---|---|---|---|
2.bp.blogspot.com | 11071 | 2000-07-31 | 2012-05-21 15:44:19 | 2023-12-09 13:53:31 | 2.1 kB | 58 kB | ![]() 142.250.74.161 | |
img.youtube.com | 3087 | 2005-02-15 | 2012-05-30 09:03:49 | 2023-12-09 18:23:23 | 2.8 kB | 60 kB | ![]() 172.217.21.174 | |
translate.googleapis.com | 1005 | 2005-01-25 | 2012-05-31 09:21:21 | 2023-12-09 15:18:25 | 1.8 kB | 92 kB | ![]() 142.250.74.138 | |
www.gstatic.com | unknown | 2008-02-11 | 2016-07-26 11:37:06 | 2023-12-10 05:58:01 | 2.1 kB | 8.9 kB | ![]() 142.250.74.35 | |
cobalten.com | 193855 | 2018-06-13 | 2018-06-19 16:32:52 | 2023-12-07 00:00:06 | 40 kB | 68 kB | ![]() 139.45.197.236 | |
cd8iw9mh.cricket 45 alert(s) on this Host | unknown | unknown | No data | No data | 20 kB | 0 B | ![]() 0.0.0.0 | |
www.google.com | 7 | 1997-09-15 | 2015-05-10 13:11:19 | 2023-12-09 10:58:51 | 637 B | 0 B | ![]() 0.0.0.0 | |
netdna.bootstrapcdn.com | 3413 | 2012-05-25 | 2012-09-07 17:11:00 | 2023-12-09 22:27:08 | 1.0 kB | 51 kB | ![]() 104.18.10.207 | |
1.bp.blogspot.com | 8403 | 2000-07-31 | 2012-05-21 15:44:19 | 2023-12-09 18:41:06 | 2.1 kB | 71 kB | ![]() 142.250.74.161 | |
i.ytimg.com | 109 | 2007-12-11 | 2012-10-03 19:11:04 | 2023-12-09 15:36:14 | 3.2 kB | 16 kB | ![]() 216.58.211.22 | |
gjol8ib0.website 45 alert(s) on this Host | unknown | unknown | No data | No data | 20 kB | 0 B | ![]() 0.0.0.0 | |
1wzfew7a.site 45 alert(s) on this Host | unknown | unknown | No data | No data | 20 kB | 0 B | ![]() 0.0.0.0 | |
code.jquery.com | 634 | 2005-12-10 | 2012-05-21 19:28:02 | 2023-12-10 05:10:09 | 422 B | 80 kB | ![]() 151.101.66.137 | |
www.blogger.com | 8975 | 1999-06-22 | 2012-05-22 09:35:03 | 2023-12-09 13:53:29 | 4.4 kB | 90 kB | ![]() 216.58.207.233 | |
go.pub2srv.com | 258627 | 2013-10-01 | 2016-06-17 18:20:29 | 2023-11-18 15:00:52 | 4.8 kB | 4.7 kB | ![]() 139.45.197.237 | |
go.onclasrv.com | 253144 | 2013-10-01 | 2014-11-11 07:16:08 | 2023-11-11 04:18:47 | 21 kB | 20 kB | ![]() 139.45.197.238 | |
4.bp.blogspot.com | 11215 | 2000-07-31 | 2012-05-21 15:44:19 | 2023-12-09 13:53:29 | 514 B | 1.5 kB | ![]() 142.250.74.161 | |
translate.google.com | 1156 | 1997-09-15 | 2012-05-30 03:30:32 | 2023-12-09 17:40:44 | 1.2 kB | 92 kB | ![]() 216.58.211.14 | |
services.addons.mozilla.org | 6161 | 1998-01-24 | 2012-05-21 16:03:02 | 2023-12-09 19:56:44 | 695 B | 1.7 kB | ![]() 54.230.111.63 | |
art1fun.blogspot.com | unknown | unknown | No data | No data | 3.8 kB | 127 kB | ![]() 172.217.21.161 | |
mudwnp.googlecode.com | unknown | 2005-03-09 | 2014-11-05 20:13:55 | 2023-11-19 05:14:16 | 454 B | 1.8 kB | ![]() 64.233.165.82 | |
mlvc4zzw.space 45 alert(s) on this Host | unknown | unknown | No data | No data | 20 kB | 0 B | ![]() 0.0.0.0 | |
pagead2.googlesyndication.com | 101 | 2003-01-21 | 2021-02-20 16:52:05 | 2023-12-09 20:07:02 | 450 B | 712 B | ![]() 142.250.74.34 | |
ajax.googleapis.com | 12905 | 2005-01-25 | 2013-08-16 11:51:31 | 2023-12-10 10:48:11 | 443 B | 34 kB | ![]() 142.250.74.138 | |
apis.google.com | 105 | 1997-09-15 | 2013-05-06 22:20:21 | 2023-12-10 05:10:26 | 2.6 kB | 154 kB | ![]() 172.217.21.174 | |
go.oclasrv.com | 306065 | 2013-10-01 | 2017-01-30 07:23:59 | 2023-12-01 10:16:37 | 6.2 kB | 10 kB | ![]() 139.45.197.237 | |
resources.blogblog.com | 13274 | 2000-09-15 | 2017-01-30 05:47:40 | 2023-12-09 18:41:06 | 941 B | 2.3 kB | ![]() 216.58.207.233 | |
translate-pa.googleapis.com | 1620 | 2005-01-25 | 2021-11-04 07:37:42 | 2023-12-09 19:12:59 | 546 B | 2.3 kB | ![]() 142.250.74.106 | |
fonts.gstatic.com | unknown | 2008-02-11 | 2014-09-09 02:40:21 | 2023-12-10 10:32:08 | 1.6 kB | 69 kB | ![]() 216.58.207.227 | |
fonts.googleapis.com | 8877 | 2005-01-25 | 2013-06-10 22:14:26 | 2023-12-10 09:38:04 | 1.4 kB | 7.8 kB | ![]() 142.250.74.106 | |
3.bp.blogspot.com | 11048 | 2000-07-31 | 2012-05-21 18:26:21 | 2023-12-09 19:13:17 | 4.7 kB | 122 kB | ![]() 142.250.74.161 | |
go.oclaserver.com | 273322 | 2013-10-01 | 2013-12-27 22:07:08 | 2023-11-13 12:28:42 | 14 kB | 14 kB | ![]() 139.45.197.236 | |
aus5.mozilla.org | 2548 | 1998-01-24 | 2015-10-27 08:06:24 | 2023-12-10 05:09:06 | 532 B | 477 B | ![]() 35.244.181.201 |
Related reports
Threat Detection Systems
Public InfoSec YARA rules
No alerts detected
OpenPhish
No alerts detected
PhishTank
No alerts detected
mnemonic secure dns
No alerts detected
Quad9 DNS
| Scan Date | Severity | Indicator | Alert |
|---|---|---|---|
| 2023-12-10 | medium | mlvc4zzw.space | Sinkholed |
| 2023-12-10 | medium | 1wzfew7a.site | Sinkholed |
| 2023-12-10 | medium | gjol8ib0.website | Sinkholed |
| 2023-12-10 | medium | gjol8ib0.website | Sinkholed |
| 2023-12-10 | medium | 1wzfew7a.site | Sinkholed |
| 2023-12-10 | medium | 1wzfew7a.site | Sinkholed |
| 2023-12-10 | medium | cd8iw9mh.cricket | Sinkholed |
| 2023-12-10 | medium | cd8iw9mh.cricket | Sinkholed |
| 2023-12-10 | medium | 1wzfew7a.site | Sinkholed |
| 2023-12-10 | medium | 1wzfew7a.site | Sinkholed |
| 2023-12-10 | medium | mlvc4zzw.space | Sinkholed |
| 2023-12-10 | medium | cd8iw9mh.cricket | Sinkholed |
| 2023-12-10 | medium | mlvc4zzw.space | Sinkholed |
| 2023-12-10 | medium | 1wzfew7a.site | Sinkholed |
| 2023-12-10 | medium | cd8iw9mh.cricket | Sinkholed |
| 2023-12-10 | medium | 1wzfew7a.site | Sinkholed |
| 2023-12-10 | medium | mlvc4zzw.space | Sinkholed |
| 2023-12-10 | medium | 1wzfew7a.site | Sinkholed |
| 2023-12-10 | medium | 1wzfew7a.site | Sinkholed |
| 2023-12-10 | medium | gjol8ib0.website | Sinkholed |
| 2023-12-10 | medium | 1wzfew7a.site | Sinkholed |
| 2023-12-10 | medium | 1wzfew7a.site | Sinkholed |
| 2023-12-10 | medium | mlvc4zzw.space | Sinkholed |
| 2023-12-10 | medium | cd8iw9mh.cricket | Sinkholed |
| 2023-12-10 | medium | 1wzfew7a.site | Sinkholed |
| 2023-12-10 | medium | mlvc4zzw.space | Sinkholed |
| 2023-12-10 | medium | gjol8ib0.website | Sinkholed |
| 2023-12-10 | medium | mlvc4zzw.space | Sinkholed |
| 2023-12-10 | medium | 1wzfew7a.site | Sinkholed |
| 2023-12-10 | medium | mlvc4zzw.space | Sinkholed |
| 2023-12-10 | medium | mlvc4zzw.space | Sinkholed |
| 2023-12-10 | medium | cd8iw9mh.cricket | Sinkholed |
| 2023-12-10 | medium | gjol8ib0.website | Sinkholed |
| 2023-12-10 | medium | gjol8ib0.website | Sinkholed |
| 2023-12-10 | medium | mlvc4zzw.space | Sinkholed |
| 2023-12-10 | medium | 1wzfew7a.site | Sinkholed |
| 2023-12-10 | medium | 1wzfew7a.site | Sinkholed |
| 2023-12-10 | medium | gjol8ib0.website | Sinkholed |
| 2023-12-10 | medium | mlvc4zzw.space | Sinkholed |
| 2023-12-10 | medium | 1wzfew7a.site | Sinkholed |
| 2023-12-10 | medium | 1wzfew7a.site | Sinkholed |
| 2023-12-10 | medium | gjol8ib0.website | Sinkholed |
| 2023-12-10 | medium | gjol8ib0.website | Sinkholed |
| 2023-12-10 | medium | 1wzfew7a.site | Sinkholed |
| 2023-12-10 | medium | gjol8ib0.website | Sinkholed |
| 2023-12-10 | medium | cd8iw9mh.cricket | Sinkholed |
| 2023-12-10 | medium | gjol8ib0.website | Sinkholed |
| 2023-12-10 | medium | cd8iw9mh.cricket | Sinkholed |
| 2023-12-10 | medium | cd8iw9mh.cricket | Sinkholed |
| 2023-12-10 | medium | mlvc4zzw.space | Sinkholed |
| 2023-12-10 | medium | cd8iw9mh.cricket | Sinkholed |
| 2023-12-10 | medium | cd8iw9mh.cricket | Sinkholed |
| 2023-12-10 | medium | gjol8ib0.website | Sinkholed |
| 2023-12-10 | medium | mlvc4zzw.space | Sinkholed |
| 2023-12-10 | medium | mlvc4zzw.space | Sinkholed |
| 2023-12-10 | medium | gjol8ib0.website | Sinkholed |
| 2023-12-10 | medium | gjol8ib0.website | Sinkholed |
| 2023-12-10 | medium | cd8iw9mh.cricket | Sinkholed |
| 2023-12-10 | medium | 1wzfew7a.site | Sinkholed |
| 2023-12-10 | medium | gjol8ib0.website | Sinkholed |
| 2023-12-10 | medium | 1wzfew7a.site | Sinkholed |
| 2023-12-10 | medium | gjol8ib0.website | Sinkholed |
| 2023-12-10 | medium | 1wzfew7a.site | Sinkholed |
| 2023-12-10 | medium | gjol8ib0.website | Sinkholed |
| 2023-12-10 | medium | gjol8ib0.website | Sinkholed |
| 2023-12-10 | medium | mlvc4zzw.space | Sinkholed |
| 2023-12-10 | medium | 1wzfew7a.site | Sinkholed |
| 2023-12-10 | medium | cd8iw9mh.cricket | Sinkholed |
| 2023-12-10 | medium | 1wzfew7a.site | Sinkholed |
| 2023-12-10 | medium | mlvc4zzw.space | Sinkholed |
| 2023-12-10 | medium | 1wzfew7a.site | Sinkholed |
| 2023-12-10 | medium | gjol8ib0.website | Sinkholed |
| 2023-12-10 | medium | mlvc4zzw.space | Sinkholed |
| 2023-12-10 | medium | cd8iw9mh.cricket | Sinkholed |
| 2023-12-10 | medium | mlvc4zzw.space | Sinkholed |
| 2023-12-10 | medium | mlvc4zzw.space | Sinkholed |
| 2023-12-10 | medium | mlvc4zzw.space | Sinkholed |
| 2023-12-10 | medium | 1wzfew7a.site | Sinkholed |
| 2023-12-10 | medium | gjol8ib0.website | Sinkholed |
| 2023-12-10 | medium | mlvc4zzw.space | Sinkholed |
| 2023-12-10 | medium | cd8iw9mh.cricket | Sinkholed |
| 2023-12-10 | medium | mlvc4zzw.space | Sinkholed |
| 2023-12-10 | medium | mlvc4zzw.space | Sinkholed |
| 2023-12-10 | medium | 1wzfew7a.site | Sinkholed |
| 2023-12-10 | medium | cd8iw9mh.cricket | Sinkholed |
| 2023-12-10 | medium | cd8iw9mh.cricket | Sinkholed |
| 2023-12-10 | medium | gjol8ib0.website | Sinkholed |
| 2023-12-10 | medium | mlvc4zzw.space | Sinkholed |
| 2023-12-10 | medium | cd8iw9mh.cricket | Sinkholed |
| 2023-12-10 | medium | cd8iw9mh.cricket | Sinkholed |
| 2023-12-10 | medium | mlvc4zzw.space | Sinkholed |
| 2023-12-10 | medium | gjol8ib0.website | Sinkholed |
| 2023-12-10 | medium | mlvc4zzw.space | Sinkholed |
| 2023-12-10 | medium | mlvc4zzw.space | Sinkholed |
| 2023-12-10 | medium | gjol8ib0.website | Sinkholed |
| 2023-12-10 | medium | cd8iw9mh.cricket | Sinkholed |
| 2023-12-10 | medium | cd8iw9mh.cricket | Sinkholed |
| 2023-12-10 | medium | cd8iw9mh.cricket | Sinkholed |
| 2023-12-10 | medium | cd8iw9mh.cricket | Sinkholed |
| 2023-12-10 | medium | cd8iw9mh.cricket | Sinkholed |
| 2023-12-10 | medium | gjol8ib0.website | Sinkholed |
| 2023-12-10 | medium | gjol8ib0.website | Sinkholed |
| 2023-12-10 | medium | 1wzfew7a.site | Sinkholed |
| 2023-12-10 | medium | cd8iw9mh.cricket | Sinkholed |
| 2023-12-10 | medium | mlvc4zzw.space | Sinkholed |
| 2023-12-10 | medium | mlvc4zzw.space | Sinkholed |
| 2023-12-10 | medium | 1wzfew7a.site | Sinkholed |
| 2023-12-10 | medium | gjol8ib0.website | Sinkholed |
| 2023-12-10 | medium | cd8iw9mh.cricket | Sinkholed |
| 2023-12-10 | medium | gjol8ib0.website | Sinkholed |
| 2023-12-10 | medium | 1wzfew7a.site | Sinkholed |
| 2023-12-10 | medium | mlvc4zzw.space | Sinkholed |
| 2023-12-10 | medium | gjol8ib0.website | Sinkholed |
| 2023-12-10 | medium | cd8iw9mh.cricket | Sinkholed |
| 2023-12-10 | medium | 1wzfew7a.site | Sinkholed |
| 2023-12-10 | medium | gjol8ib0.website | Sinkholed |
| 2023-12-10 | medium | cd8iw9mh.cricket | Sinkholed |
| 2023-12-10 | medium | 1wzfew7a.site | Sinkholed |
| 2023-12-10 | medium | gjol8ib0.website | Sinkholed |
| 2023-12-10 | medium | cd8iw9mh.cricket | Sinkholed |
| 2023-12-10 | medium | gjol8ib0.website | Sinkholed |
| 2023-12-10 | medium | 1wzfew7a.site | Sinkholed |
| 2023-12-10 | medium | mlvc4zzw.space | Sinkholed |
| 2023-12-10 | medium | 1wzfew7a.site | Sinkholed |
| 2023-12-10 | medium | gjol8ib0.website | Sinkholed |
| 2023-12-10 | medium | mlvc4zzw.space | Sinkholed |
| 2023-12-10 | medium | mlvc4zzw.space | Sinkholed |
| 2023-12-10 | medium | cd8iw9mh.cricket | Sinkholed |
| 2023-12-10 | medium | gjol8ib0.website | Sinkholed |
| 2023-12-10 | medium | mlvc4zzw.space | Sinkholed |
| 2023-12-10 | medium | 1wzfew7a.site | Sinkholed |
| 2023-12-10 | medium | mlvc4zzw.space | Sinkholed |
| 2023-12-10 | medium | gjol8ib0.website | Sinkholed |
| 2023-12-10 | medium | cd8iw9mh.cricket | Sinkholed |
| 2023-12-10 | medium | cd8iw9mh.cricket | Sinkholed |
| 2023-12-10 | medium | cd8iw9mh.cricket | Sinkholed |
| 2023-12-10 | medium | gjol8ib0.website | Sinkholed |
| 2023-12-10 | medium | cd8iw9mh.cricket | Sinkholed |
| 2023-12-10 | medium | 1wzfew7a.site | Sinkholed |
| 2023-12-10 | medium | mlvc4zzw.space | Sinkholed |
| 2023-12-10 | medium | gjol8ib0.website | Sinkholed |
| 2023-12-10 | medium | 1wzfew7a.site | Sinkholed |
| 2023-12-10 | medium | cd8iw9mh.cricket | Sinkholed |
| 2023-12-10 | medium | cd8iw9mh.cricket | Sinkholed |
| 2023-12-10 | medium | mlvc4zzw.space | Sinkholed |
| 2023-12-10 | medium | cd8iw9mh.cricket | Sinkholed |
| 2023-12-10 | medium | gjol8ib0.website | Sinkholed |
| 2023-12-10 | medium | gjol8ib0.website | Sinkholed |
| 2023-12-10 | medium | cd8iw9mh.cricket | Sinkholed |
| 2023-12-10 | medium | mlvc4zzw.space | Sinkholed |
| 2023-12-10 | medium | 1wzfew7a.site | Sinkholed |
| 2023-12-10 | medium | mlvc4zzw.space | Sinkholed |
| 2023-12-10 | medium | 1wzfew7a.site | Sinkholed |
| 2023-12-10 | medium | 1wzfew7a.site | Sinkholed |
| 2023-12-10 | medium | gjol8ib0.website | Sinkholed |
| 2023-12-10 | medium | mlvc4zzw.space | Sinkholed |
| 2023-12-10 | medium | mlvc4zzw.space | Sinkholed |
| 2023-12-10 | medium | cd8iw9mh.cricket | Sinkholed |
| 2023-12-10 | medium | 1wzfew7a.site | Sinkholed |
| 2023-12-10 | medium | cd8iw9mh.cricket | Sinkholed |
| 2023-12-10 | medium | 1wzfew7a.site | Sinkholed |
| 2023-12-10 | medium | cd8iw9mh.cricket | Sinkholed |
| 2023-12-10 | medium | gjol8ib0.website | Sinkholed |
| 2023-12-10 | medium | gjol8ib0.website | Sinkholed |
| 2023-12-10 | medium | cd8iw9mh.cricket | Sinkholed |
| 2023-12-10 | medium | gjol8ib0.website | Sinkholed |
| 2023-12-10 | medium | gjol8ib0.website | Sinkholed |
| 2023-12-10 | medium | cd8iw9mh.cricket | Sinkholed |
| 2023-12-10 | medium | mlvc4zzw.space | Sinkholed |
| 2023-12-10 | medium | mlvc4zzw.space | Sinkholed |
| 2023-12-10 | medium | mlvc4zzw.space | Sinkholed |
| 2023-12-10 | medium | 1wzfew7a.site | Sinkholed |
| 2023-12-10 | medium | mlvc4zzw.space | Sinkholed |
| 2023-12-10 | medium | gjol8ib0.website | Sinkholed |
| 2023-12-10 | medium | 1wzfew7a.site | Sinkholed |
| 2023-12-10 | medium | cd8iw9mh.cricket | Sinkholed |
| 2023-12-10 | medium | gjol8ib0.website | Sinkholed |
| 2023-12-10 | medium | 1wzfew7a.site | Sinkholed |
| 2023-12-10 | medium | cd8iw9mh.cricket | Sinkholed |
| 2023-12-10 | medium | 1wzfew7a.site | Sinkholed |
ThreatFox
No alerts detected
JavaScript (79)
| HASH | FROM | Size | First Seen | Last Seen | |
|---|---|---|---|---|---|
| 5c4dfc543893eee9b28b88adef837a6e | DocumentWrite | 232 B | 2024-08-20 | 2024-08-20 | |
Introduced by DocumentWrite First Seen 2024-08-20 Last Seen 2024-08-20 Times Seen 1 Size 232 B (232 bytes) MD5 5c4dfc543893eee9b28b88adef837a6e SHA1 22c6619d4e85a09d655c38a4f5d45ce42fea1741 Loading... | |||||
| 27b8b77d2907c088c36e0c7429f1f43a | DocumentWrite | 216 B | 2024-08-20 | 2024-08-20 | |
Introduced by DocumentWrite First Seen 2024-08-20 Last Seen 2024-08-20 Times Seen 1 Size 216 B (216 bytes) MD5 27b8b77d2907c088c36e0c7429f1f43a SHA1 6d6fea68f3cc5521d94b83e85dbf15ae278ce130 Loading... | |||||
| 9bf0ad9f41501dff1e36e976bcd68f05 | DocumentWrite | 252 B | 2024-08-20 | 2024-08-20 | |
Introduced by DocumentWrite First Seen 2024-08-20 Last Seen 2024-08-20 Times Seen 1 Size 252 B (252 bytes) MD5 9bf0ad9f41501dff1e36e976bcd68f05 SHA1 cfbfdf827d138f324ee5a6524c15456a3f31b7fd Loading... | |||||
| 33a9d2be5734ea5d7d715e457ca575ec | DocumentWrite | 200 B | 2024-08-20 | 2024-08-20 | |
Introduced by DocumentWrite First Seen 2024-08-20 Last Seen 2024-08-20 Times Seen 1 Size 200 B (200 bytes) MD5 33a9d2be5734ea5d7d715e457ca575ec SHA1 3df48b2911f2722ed2732e5263910d8c6e8b3110 Loading... | |||||
| 196674e52e06573fcb8d3b3f2b8f28e3 | DocumentWrite | 264 B | 2024-08-20 | 2024-08-20 | |
Introduced by DocumentWrite First Seen 2024-08-20 Last Seen 2024-08-20 Times Seen 1 Size 264 B (264 bytes) MD5 196674e52e06573fcb8d3b3f2b8f28e3 SHA1 8c9a01a3d94bb3b704045c234ac0697ea64aa95f Loading... | |||||
| 0a4f83cc96ab7a2adfe31afe40c5acf7 | DocumentWrite | 244 B | 2024-08-20 | 2024-08-20 | |
Introduced by DocumentWrite First Seen 2024-08-20 Last Seen 2024-08-20 Times Seen 1 Size 244 B (244 bytes) MD5 0a4f83cc96ab7a2adfe31afe40c5acf7 SHA1 cb86b697a0021396e0cc62e8b4e50c56bbcdddd8 Loading... | |||||
| fa7d8c2cc78dbdcf7a4f56e6ac5a8e2d | DocumentWrite | 258 B | 2024-08-20 | 2024-08-20 | |
Introduced by DocumentWrite First Seen 2024-08-20 Last Seen 2024-08-20 Times Seen 1 Size 258 B (258 bytes) MD5 fa7d8c2cc78dbdcf7a4f56e6ac5a8e2d SHA1 7c3f7312d8562f50c517a5bb7dfb38188e4572bf Loading... | |||||
| 643df496e8ac00a9663959e28da5b96d | DocumentWrite | 122 B | 2023-03-07 | 2025-12-10 | |
Introduced by DocumentWrite First Seen 2023-03-07 Last Seen 2025-12-10 Times Seen 322 Size 122 B (122 bytes) MD5 643df496e8ac00a9663959e28da5b96d SHA1 8b3363468d1a49ce20c010a9588d5ccd5935ed6e Loading... | |||||
| 8214ac0182bc8503394f99f4cab38f23 | DocumentWrite | 891 B | 2024-08-20 | 2024-08-20 | |
Introduced by DocumentWrite First Seen 2024-08-20 Last Seen 2024-08-20 Times Seen 1 Size 891 B (891 bytes) MD5 8214ac0182bc8503394f99f4cab38f23 SHA1 30868ff6befe0078273fb52f1eac7f126b629acc Loading... | |||||
| 257d49463eeec3d54ec1746b4c93362e | DocumentWrite | 3.0 kB | 2023-12-04 | 2024-08-20 | |
Introduced by DocumentWrite First Seen 2023-12-04 Last Seen 2024-08-20 Times Seen 297 Size 3.0 kB (3010 bytes) MD5 257d49463eeec3d54ec1746b4c93362e SHA1 96149ec43996ef38de4cb2f0501d1a2f8e2834c3 Loading... | |||||
HTTP Transactions (451)
| URL | IP | Response | Size |
|---|

