Report Overview
Visitedpublic
2025-02-12 01:32:27
Tags
Submit Tags
URL
faithlife.com/privacy?utm_campaign=Welcome&utm_source=sfmc&utm_medium=email&utm_content=WelcomeEmail_VOD_Confirmation&utm_term=https://faithlife.com/privacy&utm_id=216766&sfmc_id=105430428&utm_source=sfmc&utm_term=&utm_content=146154&utm_id=f0b35c1e-ccba-4e1d-884c-92cdb0b0d9db&sfmc_activityid=e8d451b4-1cce-4c48-a2ee-e33d5aa2e271&utm_medium=email&sfmc_journey_id=f0b35c1e-ccba-4e1d-884c-92cdb0b0d9db&sfmc_journey_name=eVsrOeDfyaC_noifmrtaoin&sfmc_activity_id=e8d451b4-1cce-4c48-a2ee-e33d5aa2e271&sfmc_activity_name=eWclmoEeamliV_DOC_noifmrtaoin&sfmc_asset_id=146154&sfmc_channel=email
Finishing URL
www.logos.com/privacy
IP / ASN

20.106.105.187
Title
Privacy Policy
Detections
urlquery
0
Network Intrusion Detection
0
Threat Detection Systems
0
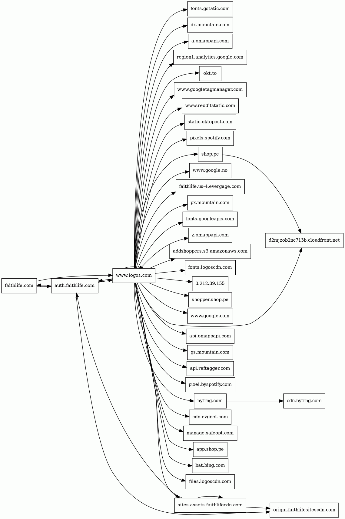
Host Summary
| Host | Rank | Registered | First Seen | Last Seen | Sent | Received | IP | Fingerprints |
|---|---|---|---|---|---|---|---|---|
origin.faithlifesitescdn.com | unknown | 2016-11-22 | 2019-04-04 | 2025-02-12 | 1.3 kB | 2.3 kB | ![]() 20.106.71.186 | |
www.googletagmanager.com | 75 | 2011-11-11 | 2012-10-04 | 2025-02-05 | 10 kB | 518 kB | ![]() 142.250.178.40 | |
cdn.evgnet.com | 5695 | 2017-06-28 | 2017-08-31 | 2025-02-06 | 459 B | 50 kB | ![]() 151.101.0.114 | |
pixels.spotify.com | unknown | 2006-04-23 | 2024-06-25 | 2025-02-10 | 526 B | 317 B | ![]() 35.186.224.24 | |
d2mjzob2nc713b.cloudfront.net | unknown | 2008-04-25 | 2023-09-09 | 2025-02-07 | 1.8 kB | 60 kB | ![]() 143.204.55.87 | |
app.shop.pe | 28969 | unknown | 2019-03-05 | 2025-02-07 | 485 B | 750 B | ![]() 35.227.244.1 | |
faithlife.com | 54511 | 2001-12-28 | 2012-09-28 | 2025-02-11 | 3.6 kB | 6.2 kB | ![]() 20.106.105.187 | |
auth.faithlife.com | 208229 | 2001-12-28 | 2015-08-11 | 2025-02-08 | 3.6 kB | 3.9 kB | ![]() 20.125.72.239 | |
www.google.no | 25607 | 2001-02-26 | 2012-06-26 | 2025-02-05 | 754 B | 578 B | ![]() 142.250.74.131 | |
manage.safeopt.com | unknown | 2019-02-21 | 2023-10-21 | 2025-02-07 | 438 B | 1.2 kB | ![]() 35.227.244.1 | |
nytrng.com | 3752 | 2017-12-11 | 2017-05-13 | 2025-02-07 | 566 B | 563 B | ![]() 75.2.91.175 | |
fonts.gstatic.com | unknown | 2008-02-11 | 2014-04-02 | 2025-02-05 | 3.9 kB | 184 kB | ![]() 142.250.74.35 | |
api.omappapi.com | 5038 | 2020-03-16 | 2020-03-20 | 2025-02-07 | 454 B | 157 kB | ![]() 104.18.3.9 | |
shopper.shop.pe | 12886 | unknown | 2017-07-18 | 2025-02-09 | 408 B | 10 kB | ![]() 35.190.54.17 | |
bat.bing.com | 387 | 1996-01-29 | 2014-04-08 | 2025-02-05 | 1.6 kB | 54 kB | ![]() 150.171.27.10 | |
okt.to | 29021 | unknown | 2015-06-23 | 2025-02-05 | 449 B | 165 B | ![]() 23.22.90.252 | |
fonts.googleapis.com | 8877 | 2005-01-25 | 2012-05-23 | 2025-02-05 | 1.5 kB | 26 kB | ![]() 142.250.74.10 | |
shop.pe | 10635 | unknown | 2012-07-24 | 2025-02-07 | 2.8 kB | 7.4 kB | ![]() 35.227.244.1 | |
faithlife.us-4.evergage.com | unknown | 2013-02-23 | 2022-06-16 | 2025-02-12 | 2.0 kB | 1.7 kB | ![]() 52.11.35.2 | |
www.google.com | 7 | 1997-09-15 | 2015-05-10 | 2025-02-05 | 785 B | 564 B | ![]() 142.250.74.100 | |
api.reftagger.com | 64850 | 2008-02-28 | 2014-07-24 | 2025-02-06 | 419 B | 50 kB | ![]() 4.236.59.17 | |
addshoppers.s3.amazonaws.com | 15696 | 2005-08-18 | 2014-06-11 | 2025-02-08 | 499 B | 8.4 kB | ![]() 52.217.201.113 | |
www.logos.com | 257751 | 1992-03-10 | 2014-10-06 | 2025-02-11 | 3.6 kB | 42 kB | ![]() 20.106.71.186 | |
files.logoscdn.com | 186583 | 2010-08-16 | 2015-06-02 | 2025-02-08 | 4.4 kB | 200 kB | ![]() 151.101.65.91 | |
region1.analytics.google.com | unknown | 1997-09-15 | 2022-03-17 | 2025-02-05 | 904 B | 845 B | ![]() 216.239.34.36 | |
cdn.nytrng.com | 25486 | 2017-12-11 | 2020-10-02 | 2025-02-07 | 408 B | 481 B | ![]() 143.204.55.58 | |
gs.mountain.com | 17855 | 1997-06-18 | 2021-07-16 | 2025-02-08 | 453 B | 731 B | ![]() 52.12.117.226 | |
sites-assets.faithlifecdn.com | 403634 | 2015-01-14 | 2019-03-10 | 2025-02-12 | 5.0 kB | 495 kB | ![]() 151.101.193.91 | |
fonts.logoscdn.com | 324292 | 2010-08-16 | 2015-05-30 | 2025-02-12 | 459 B | 82 kB | ![]() 151.101.65.91 | |
dx.mountain.com | 12081 | 1997-06-18 | 2021-06-28 | 2025-02-08 | 505 B | 5.6 kB | ![]() 44.209.137.118 | |
z.omappapi.com | 12532 | 2020-03-16 | 2020-03-18 | 2025-02-10 | 543 B | 291 B | ![]() 104.18.3.9 | |
pixel.byspotify.com | unknown | 2018-10-12 | 2023-06-27 | 2025-02-10 | 417 B | 25 kB | ![]() 34.117.162.98 | |
www.redditstatic.com | 1440 | 2011-11-09 | 2012-06-30 | 2025-02-05 | 909 B | 20 kB | ![]() 151.101.129.140 | |
a.omappapi.com | 5418 | 2020-03-16 | 2020-03-20 | 2025-02-07 | 11 kB | 279 kB | ![]() 194.242.11.186 | |
static.oktopost.com | 39410 | 2011-06-07 | 2018-06-23 | 2025-02-11 | 412 B | 28 kB | ![]() 143.204.55.87 | |
3.212.39.155 1 alert(s) on this Host | unknown | unknown | No data | No data | 443 B | 435 B | ![]() 3.212.39.155 | |
px.mountain.com | 11897 | 1997-06-18 | 2021-07-08 | 2025-02-08 | 3.3 kB | 2.4 kB | ![]() 54.71.119.224 |
Related reports
Threat Detection Systems
Public InfoSec YARA rules
No alerts detected
OpenPhish
No alerts detected
PhishTank
No alerts detected
Quad9 DNS
| Scan Date | Severity | Indicator | Alert |
|---|---|---|---|
| 2025-02-11 | medium | 3.212.39.155 | Sinkholed |
ThreatFox
No alerts detected
JavaScript (85)
No JavaScripts
HTTP Transactions (118)
| URL | IP | Response | Size |
|---|

