Report Overview
Visitedpublic
2024-07-27 14:21:48
Tags
Submit Tags
URL
haircutdesigns2020.blogspot.com/
Finishing URL
haircutdesigns2020.blogspot.com/
IP / ASN

216.58.207.193
Title
(1) New Message!
Detections
urlquery
0
Network Intrusion Detection
0
Threat Detection Systems
0
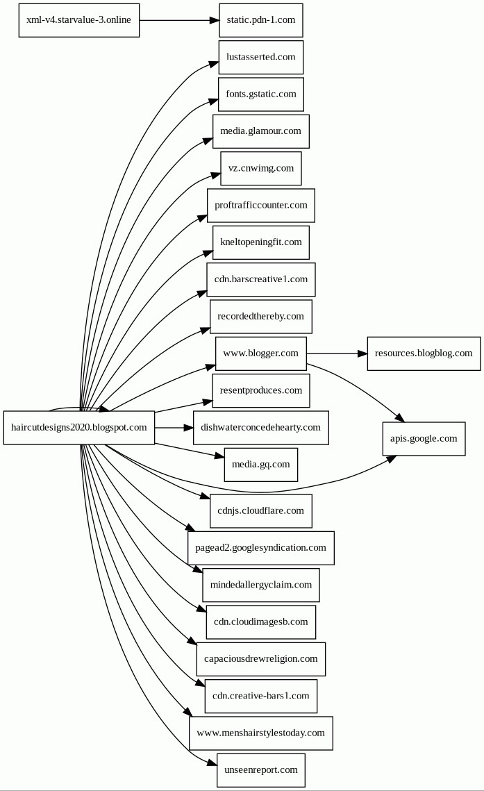
Host Summary
| Host | Rank | Registered | First Seen | Last Seen | Sent | Received | IP | Fingerprints |
|---|---|---|---|---|---|---|---|---|
resources.blogblog.com | 13274 | 2000-09-15 | 2017-01-30 05:47:40 | 2024-07-26 14:32:56 | 917 B | 2.3 kB | ![]() 216.58.207.233 | |
dishwaterconcedehearty.com | unknown | 2024-06-30 | 2024-06-30 18:37:06 | 2024-07-26 23:56:37 | 2.6 kB | 5.8 kB | ![]() 192.243.61.227 | |
recordedthereby.com | unknown | 2024-05-08 | 2024-05-14 07:24:53 | 2024-07-26 18:14:54 | 836 B | 173 kB | ![]() 172.67.208.217 | |
cdn.cloudimagesb.com | 23099 | 2020-10-06 | 2021-02-12 17:15:41 | 2024-07-26 16:50:12 | 2.4 kB | 254 kB | ![]() 45.133.44.10 | |
kneltopeningfit.com | unknown | 2024-07-01 | 2024-07-01 18:28:21 | 2024-07-25 11:51:55 | 502 B | 467 B | ![]() 172.240.108.76 | |
xml-v4.starvalue-3.online | unknown | 2024-06-26 | 2024-07-23 12:40:26 | 2024-07-26 18:30:56 | 441 B | 205 B | ![]() 173.239.53.32 | |
www.menshairstylestoday.com | 274463 | 2015-11-18 | 2017-01-29 17:55:11 | 2023-09-17 13:04:15 | 487 B | 53 kB | ![]() 104.16.151.108 | |
r11.o.lencr.org | unknown | 2020-06-29 | 2024-06-07 07:43:57 | 2024-07-26 18:12:10 | 981 B | 2.7 kB | ![]() 23.36.76.226 | |
r10.o.lencr.org | unknown | 2020-06-29 | 2024-06-06 21:45:11 | 2024-07-26 18:12:16 | 4.9 kB | 13 kB | ![]() 23.36.76.226 | |
cdnjs.cloudflare.com | 235 | 2009-02-17 | 2015-04-17 22:46:33 | 2024-07-26 18:20:38 | 493 B | 29 kB | ![]() 104.17.25.14 | |
resentproduces.com | unknown | 2021-12-08 | 2021-12-09 01:20:33 | 2024-02-05 04:08:31 | 1.4 kB | 40 kB | ![]() 172.240.108.68 | |
static.pdn-1.com | 60531 | 2016-06-27 | 2016-07-23 07:35:28 | 2024-07-26 18:30:56 | 407 B | 6.2 kB | ![]() 23.36.76.160 | |
cdn.creative-bars1.com | unknown | 2022-11-01 | 2022-11-15 17:46:22 | 2024-07-26 16:52:15 | 2.5 kB | 98 kB | ![]() 188.114.97.1 | |
cdn.barscreative1.com | 25648 | 2021-09-08 | 2021-09-16 13:14:42 | 2024-07-26 18:30:55 | 523 B | 1.6 kB | ![]() 45.133.44.4 | |
fonts.googleapis.com | 8877 | 2005-01-25 | 2013-06-10 22:14:26 | 2024-07-26 19:53:01 | 416 B | 9.3 kB | ![]() 142.250.74.106 | |
media.glamour.com | 54628 | 1994-05-17 | 2016-04-08 15:29:21 | 2024-07-18 09:34:56 | 531 B | 88 kB | ![]() 151.101.0.239 | |
proftrafficcounter.com | unknown | 2023-11-16 | 2023-11-21 09:55:14 | 2024-07-26 19:54:17 | 1.4 kB | 1.3 kB | ![]() 18.184.181.242 | |
lustasserted.com | unknown | 2024-06-29 | 2024-07-02 14:55:28 | 2024-07-26 07:42:18 | 8.5 kB | 14 kB | ![]() 192.243.61.225 | |
mindedallergyclaim.com | unknown | 2024-07-03 | 2024-07-16 19:19:21 | 2024-07-16 19:19:21 | 15 kB | 56 kB | ![]() 172.240.253.132 | |
media.gq.com | 57994 | 1994-05-17 | 2015-07-01 07:55:29 | 2024-07-06 16:10:10 | 519 B | 556 kB | ![]() 151.101.192.239 | |
unseenreport.com 2 alert(s) on this Host | unknown | 2022-03-30 | 2022-03-30 16:33:17 | 2024-07-26 20:01:48 | 1.5 kB | 942 B | ![]() 192.243.59.13 | |
ocsp.r2m03.amazontrust.com | unknown | 2007-05-11 | 2023-02-21 01:06:24 | 2024-07-26 18:13:40 | 676 B | 1.9 kB | ![]() 54.230.218.11 | |
o.pki.goog | unknown | 2016-06-13 | 2024-04-24 13:44:57 | 2024-07-26 18:21:06 | 4.2 kB | 9.1 kB | ![]() 142.250.74.131 | |
pagead2.googlesyndication.com | 101 | 2003-01-21 | 2021-02-20 16:52:05 | 2024-07-26 20:22:17 | 447 B | 705 B | ![]() 142.250.74.34 | |
vz.cnwimg.com | 150015 | 2010-11-23 | 2015-09-22 09:02:15 | 2024-01-16 05:34:44 | 493 B | 55 kB | ![]() 104.26.14.119 | |
menshaircutsnew.com | unknown | 2017-10-11 | 2018-01-09 11:18:10 | 2024-03-10 16:36:03 | 453 B | 0 B | ![]() 0.0.0.0 | |
fonts.gstatic.com | unknown | 2008-02-11 | 2014-09-09 02:40:21 | 2024-07-26 18:12:05 | 1.7 kB | 42 kB | ![]() 216.58.207.227 | |
capaciousdrewreligion.com | unknown | 2023-11-07 | 2023-11-27 13:27:45 | 2024-07-26 18:14:55 | 430 B | 375 B | ![]() 192.243.59.12 | |
haircutdesigns2020.blogspot.com | unknown | 2000-07-31 | 2023-09-16 22:30:19 | 2023-09-16 22:30:19 | 2.2 kB | 106 kB | ![]() 216.58.207.193 | |
apis.google.com | 105 | 1997-09-15 | 2013-05-06 22:20:21 | 2024-07-26 18:16:39 | 2.0 kB | 155 kB | ![]() 142.250.74.110 | |
www.blogger.com | 8975 | 1999-06-22 | 2012-05-22 09:35:03 | 2024-07-26 16:24:47 | 3.4 kB | 65 kB | ![]() 216.58.207.233 |
Related reports
Threat Detection Systems
Public InfoSec YARA rules
No alerts detected
OpenPhish
No alerts detected
PhishTank
No alerts detected
mnemonic secure dns
No alerts detected
Quad9 DNS
| Scan Date | Severity | Indicator | Alert |
|---|---|---|---|
| 2024-07-27 | medium | unseenreport.com | Sinkholed |
| 2024-07-27 | medium | unseenreport.com | Sinkholed |
ThreatFox
No alerts detected
JavaScript (40)
| HASH | FROM | Size | First Seen | Last Seen | |
|---|---|---|---|---|---|
| cd6dd591cbe85efdde20b285a598647e | DocumentWrite | 116 B | 2023-03-07 | 2024-09-19 | |
Introduced by DocumentWrite First Seen 2023-03-07 Last Seen 2024-09-19 Times Seen 3 Size 116 B (116 bytes) MD5 cd6dd591cbe85efdde20b285a598647e SHA1 eb236fbf95b456022d99c8a766e4b038c56ab30a Loading... | |||||
| 66a0c20235c627b97915ec1829cb4d26 | DocumentWrite | 101 B | 2023-03-07 | 2025-12-11 | |
Introduced by DocumentWrite First Seen 2023-03-07 Last Seen 2025-12-11 Times Seen 1120 Size 101 B (101 bytes) MD5 66a0c20235c627b97915ec1829cb4d26 SHA1 b2c016cf54600f7dc6e31d301df470fe04efbede Loading... | |||||
HTTP Transactions (104)
| URL | IP | Response | Size |
|---|



